今天是:
全文检索组件异常,错误标识码d3sSa, 请查看错误日志

团学工作

当前位置: 首页 >> 团学工作 >> 正文

破“简”而出,踔“历”奋发——文学院简历设计大赛优秀作品展示

发布日期:2024-05-11    作者:     来源:     点击:

而出,踔奋发

文学院简历设计大赛

优秀作品展示

勇往职前

图片

图片


图片

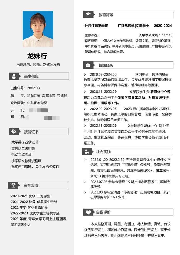
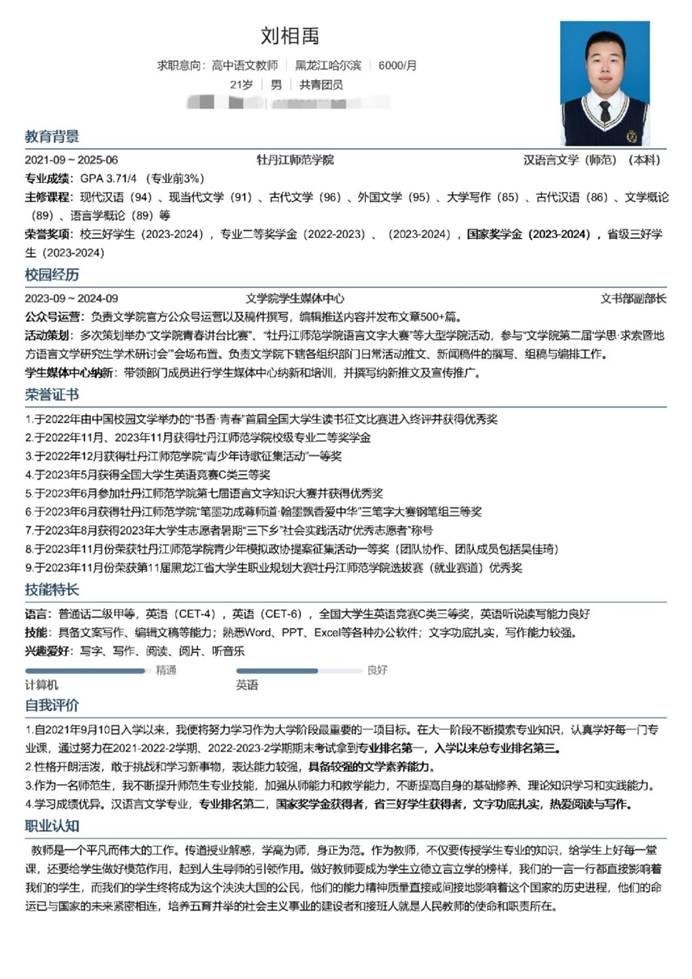
为深入贯彻落实学校关于2024届毕业生就业工作的决策部署,推进文学院就业工作走深走实,进一步提升文学院学生的求职能力和就业信心,增强职业规划意识和求职技能,文学院举办了“破‘简’而出,踔‘历’奋发”简历设计大赛。本次比赛共收到400余份简历,经过评委严格评审,共评选出一等奖1名,二等奖3名,三等奖6名。现将优秀获奖作品加以展示:


图片

一等奖



2021级汉语言文学一班 刘相禹

图片

图片

二等奖



2020级汉语言文学一班 李欣雨

图片2020级汉语国际教育一班 刘彤

图片

图片

图片

2020级广播电视学一班 刘诗卿

图片

三等奖



2020级汉语言文学一班 彭雪


2020级汉语言一班 董婵

图片


图片

2020级秘书学二班 贺可鑫


2020级广播电视学一班 薛鑫鑫

图片

2020级广播电视学一班 龙姝行

图片

2020级广播电视学三班 王晨昕


本次简历设计大赛不仅使同学们更好地掌握简历制作的技巧,提高职业规划意识,还为文学院学生提供了一个审视自我、提高自我的机会。希望文学院学生牢牢把握就业形势,不断增强知识储备,全方面提升竞争力,实现自身高质量充分就业。



上一条:一语言“毕”,共话母校——汉语言专业2024届毕业生代表座谈会

下一条:砥志研思,博学有道——文学院举办考博经验分享交流会